CBA5大新政!外援注册设限制!杨瀚森条款出炉,外援工资帽有改变
发表时间:2025-07-02 02:01:34 浏览:110
7月1日最新消息,CBA公司针对下赛季的球员管理办法有多处做出了调整,整体是往好的方向发展。一些规则正在逐步改善,这对各支球队无论是在选择外援,还是选择国内球员的眼光提出了更高的要求 。

整体来是五大改变,下面一起来看一下。

第一点是,国内球员顶薪最高仍然600万,每支球队外援的工资帽425万美元。
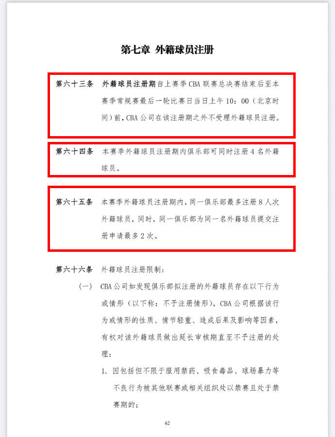
第二点是CBA外援规则迎来重大变化,规定下赛季每队最多不超过8人次,最多同时注册4名外援。这是针对上赛季有些球队更换外援太频繁下的新政策。为了最大化的保证联赛的公平性,限制一下外援注册次数,不能来来回回的更换外援。上赛季就是几支财大气粗的球队不断的换外援,以求达到最适合球队的外援。

第三点是降低一些优秀球员进入CBA的门槛,即使是未满18岁,但是只要代表国家队打过U17、U16世界杯比赛的球员,是可以进入CBA的,这就说明小于18岁的球员是能参加CBA联赛的。这些十六七岁的孩子,能够提前进入CBA,跟成年队比赛,能够迅速提高他们的比赛经验。

第四点是降低CBA俱乐部青训认证门槛,现在一些球队购买青训球员,CBA新赛季规定,一是因伤病,二是参加国字号球队备战训练,三是有些比赛时间重叠,不能参加全国U系列比赛的球员。只要在俱乐部青年队连续注册满2年,就可以认证为该队青训的球员,之前的规定是连续注册要满3年。
第五点事新赛季国内球员注册时间是2025年8月1日到8月31日,整个赛季共有三个交易窗口期。外援注册时间是2024-2025赛季总决赛结束后至2025-2026赛季常规赛最后一轮比赛日当天上午10点之前。

杨瀚森条款终于改变了,之前都是年满18岁才能进入联赛,像一些有潜力和实力的年轻球员一直在打青年联赛,早两三年打成年组比赛,其实更有助于他们的成长。
推荐新闻
-
北京时间9月10日,中国女篮核心李月汝上一段恋情是与CBA边缘球员赵义明的姐弟恋,但两人已经分手3年。如今李月汝回应自己的感情问题,她表示暂时没有恋爱,且有了也暂时不会公开,但如果是结婚则会公布。李月汝已...发表于:09月10日
-
2024-25赛季CBA联赛漫长的休赛期还在继续,一则关于夺冠大热门广东男篮各大主力加练的消息持续升温。据知情人士爆料,近期探营发现广东队包括张皓嘉、杜润旺、张文逸、李文昊、焦泊乔等人都正在加练。毫无疑问,...发表于:09月10日
-
备受瞩目的CBA联赛还处于休赛期之中,今夏多支球队都进行了阵容的调整与补强。其中,传统劲旅广东队在总经理朱芳雨的帮助下,通过送出徐昕、夏振峰与彰华非等天赋新星,终于得到了梦寐以求的三号位与五号位本土即...发表于:09月10日
-
今夏休赛期的CBA联赛国内球员转会基本尘埃落定,完成了史诗级补强的广东队一跃成为了最接近总冠军的球队。然而,内线国手焦泊乔虽然通过交易加盟了广东队,但是迟迟没有迎来首秀机会也让很多球迷质疑其伤病问题。...发表于:09月10日
-
北京时间9月10日,消息源透露,CBA或将考虑恢复升降级和扩军,如果这一重大改革成功实施,那么对于NBL联赛来说无疑是一大利好消息,同时也能让CBA球队感受到压力,奋勇争先的提升实力,完善梯队建设。那么什么是...发表于:09月10日
-
北京时间9月10日,CBA联赛新赛季的比赛还没有那么快开打。近期,完成了补强的广东男篮也在探营活动中展现出了各大主力加练的自律性。其中,备受伤病困扰的本土内线焦泊乔也在训练中进行了加练,而且低位单打的高...发表于:09月10日
-
在这个休赛期里,广东男篮的补强幅度比较大,通过交易得到了崔永熙和焦泊乔两名国手级球员,国产阵容实力得到了极大的提升。在外援方面,广东男篮已经签下了小外援麦考尔和大外援萨林杰,并对NBA锋卫摇摆人特雷弗...发表于:09月10日
-
乙巳年七月十九 星期三01热点新闻进军U23亚洲杯!U22国足0-0澳大利亚携手出线北京时间9月9日晚19时35分,U23亚洲杯预选赛第3轮在西安国际足球中心展开角逐,中国男足U22主场迎战澳大利亚U23。上半场U22国足立足...发表于:09月10日
-
虽然新赛季还没有开始,但是很多球迷已经在为“成都的王”、CBA联盟罚款战略合作伙伴——黄荣奇感到担心了,是的,少了一年要交出许多的罚款的黄荣奇,CBA新赛季可怎么完成罚款的任务呢?在这个休赛期,那个在场...发表于:09月10日
-
邱彪作为一名教练其选人标准备受到广泛关注。与其他CBA教练相比,邱彪在选人方面存在独特之处。近两个赛季,他偏好选择有伤病问题的外援和经历伤病的国内球员,尤其青睐老将。这种引援策略看重老将的经验和新人的...发表于:09月10日
-
广东男篮这个休赛期的补强操作非常大手笔,无论是外援阵容,还是本土阵容的升级,都远超很多球迷的预期。下一场全运会热身赛,广东男篮将会迎战墨尔本老虎队,球队将会全力以赴拼下这场胜利。随着广东男篮新赛季...发表于:09月10日
-
进入9月份之后,CBA各家球队新赛季阵容基本确定,今年争冠局面又有新的变化,除了广厦外,两支强队实力都得到补强,分别是北京和上海,都有冲击冠军的实力,甚至看起来比广厦还要强一些。这里面最值得期待的肯定...发表于:09月10日
-
最近两天中国篮坛最热闹的事情,莫过于传言篮协会邀请NBL四强队伍参加CBA俱乐部杯赛,另外新赛季NBL的赛程将会与CBA基本一致。此消息一出,大部分人的反应都是,CBA将会恢复升降级了,毕竟再过两年给CBA20支球队...发表于:09月10日
-
时间回溯到2023-24赛季,当时广州男篮阵中还有崔永熙、祝铭震、陈盈骏、郭凯、焦泊乔等一众好手,并且闯入了季后赛。但逐渐出现财政危机的广州队,自去年开启了清仓大甩卖,到今年陆续把几位主力全部交易掉,不过...发表于:09月10日
-
在此前的一场男篮欧锦赛1/4决赛中,土耳其队以91比77战胜了波兰队,以全胜的战绩晋级4强,他们将与立陶宛队和希腊队比赛的胜者争夺一个决赛的席位;而波兰队则是在本场比赛后被淘汰出局。本场比赛中,波兰队虽然...发表于:09月10日
-
北京时间9月10日,根据媒体人“所罗门的臣仆”报道,正在备战NBL总决赛的长沙勇胜主力内线外援达卡里•约翰逊收到了包括NBL和CBA在内的多支俱乐部的报价。但其本人目前暂未做出选择。本NBL赛季,达卡里•约翰逊常...发表于:09月10日
-
CBA休赛期的引援大幕继续进行,广东宏远俱乐部再次抛出一则重磅消息,据国内媒体直播吧最新报道,广东宏远已经与前NBA后卫奎因正式完成签约。随着这位实力派NBA后卫的加盟,也让广东队新赛季的外援配置基本确定,...发表于:09月10日
-
随着新赛季的日益临近,美国媒体Hoopsrumors近日公布的一份NBA球员薪资排行榜,再次让全世界的篮球迷,感受到了顶级职业体育联盟惊人的“钞能力”。在这份榜单中,排名前50位的球员,其新赛季的年薪全部超过了325...发表于:09月10日
-
在教师节这个特殊的日子里,当我们向辛勤耕耘的园丁们致以敬意的同时,CBA的赛场上,同样上演着一幕幕动人的“师生情深”。在激烈的竞技体育世界里,教练与球员之间的关系,往往早已超越了单纯的工作范畴,他们既...发表于:09月10日
-
深度解析:CBA刻意摆烂的那几支鱼腩真的将迎来大结局?相信大家都非常清楚,就在最近的几个赛季,福建、四川、江苏这几支球队,已经成为全联盟有名的鱼腩球队,不管在哪个赛季,全联盟的最后几个名额都被这几支球...发表于:09月10日
录像/集錦
- 足球
- 篮球
-
CBA常规赛 04-15 20:00
-
CBA常规赛 04-15 19:35
-
CBA常规赛 04-15 19:35
热门标签
- 足球
- 篮球
中超 北京国安 长春亚泰 河南建业 山东泰山 天津津门虎 浙江 上海申花 广州(已退出) 江苏苏宁(已退出) 北京人和(已退出) 深圳凤凰(已退出) 上海特莱士 天津权健(已退出) 武汉三镇 深圳佳兆业(已退出) 辽宁沈阳宏运(已退出) 大连实德(已退出) 四川冠城(已退出) 青岛海牛 重庆力帆(已退出)
英超 利物浦 切尔西 曼联 阿森纳 托特纳姆热刺 曼城 莱斯特城 纽卡斯尔联 斯托克城 伯明翰 富勒姆 斯旺西 维冈竞技 埃弗顿 南安普顿 狼队 西汉姆联 布莱顿 阿斯顿维拉 诺维奇
德甲 沙尔克04 云达不莱梅 斯图加特 拜仁慕尼黑 沃尔夫斯堡 勒沃库森 多特蒙德 门兴格拉德巴赫 RB莱比锡 霍芬海姆 法兰克福 柏林联合 汉诺威96 弗赖堡 奥格斯堡 美因茨 科隆 柏林赫塔 凯泽斯劳滕 卡尔斯鲁厄
法甲 马赛 里昂 波尔多 欧塞尔 里尔 巴黎圣日耳曼 蒙彼利埃 摩纳哥 雷恩 朗斯 圣埃蒂安 甘冈 尼斯 南特 图卢兹 梅斯 戛纳 斯特拉斯堡 马蒂格 勒阿弗尔
西甲 瓦伦西亚 皇家马德里 巴塞罗那 塞维利亚 马德里竞技 比利亚雷亚尔 马拉加 皇家社会 毕尔巴鄂竞技 赫塔费 莱万特 皇家贝蒂斯 塞尔塔 西班牙人 格拉纳达 拉科鲁尼亚 萨拉戈萨 桑坦德竞技 皇家奥维耶多 特内里费
意甲 拉齐奥 AC米兰 罗马 国际米兰 佛罗伦萨 尤文图斯 那不勒斯 亚特兰大 巴勒莫 桑普多利亚 乌迪内斯 都灵 萨索洛 帕尔马 福贾 克雷莫内塞 热那亚 卡利亚里 雷吉亚纳 皮亚琴察
欧洲杯 格鲁吉亚 拉脱维亚 北马其顿 苏格兰 阿尔巴尼亚 芬兰 匈牙利 希腊 挪威 保加利亚 斯洛文尼亚 塞尔维亚 罗马尼亚 乌克兰 捷克 斯洛伐克 瑞典 俄罗斯 土耳其 奥地利

